Inhaltsverzeichnis
Korrektur falscher Diagnosen
Gerade bei ME/CFS kommt es häufig zu Fehldiagnosen. Viele Betroffene durchlaufen über Jahre zahlreiche Arztbesuche, bevor die eigentliche Ursache ihrer Beschwerden erkannt wird. Typisch sind Fehldiagnosen wie Depression, Burnout oder psychosomatische Störung – obwohl ME/CFS eine chronische Multisystemerkrankung ist, die auch von der WHO als neurologische Krankheit geführt wird.
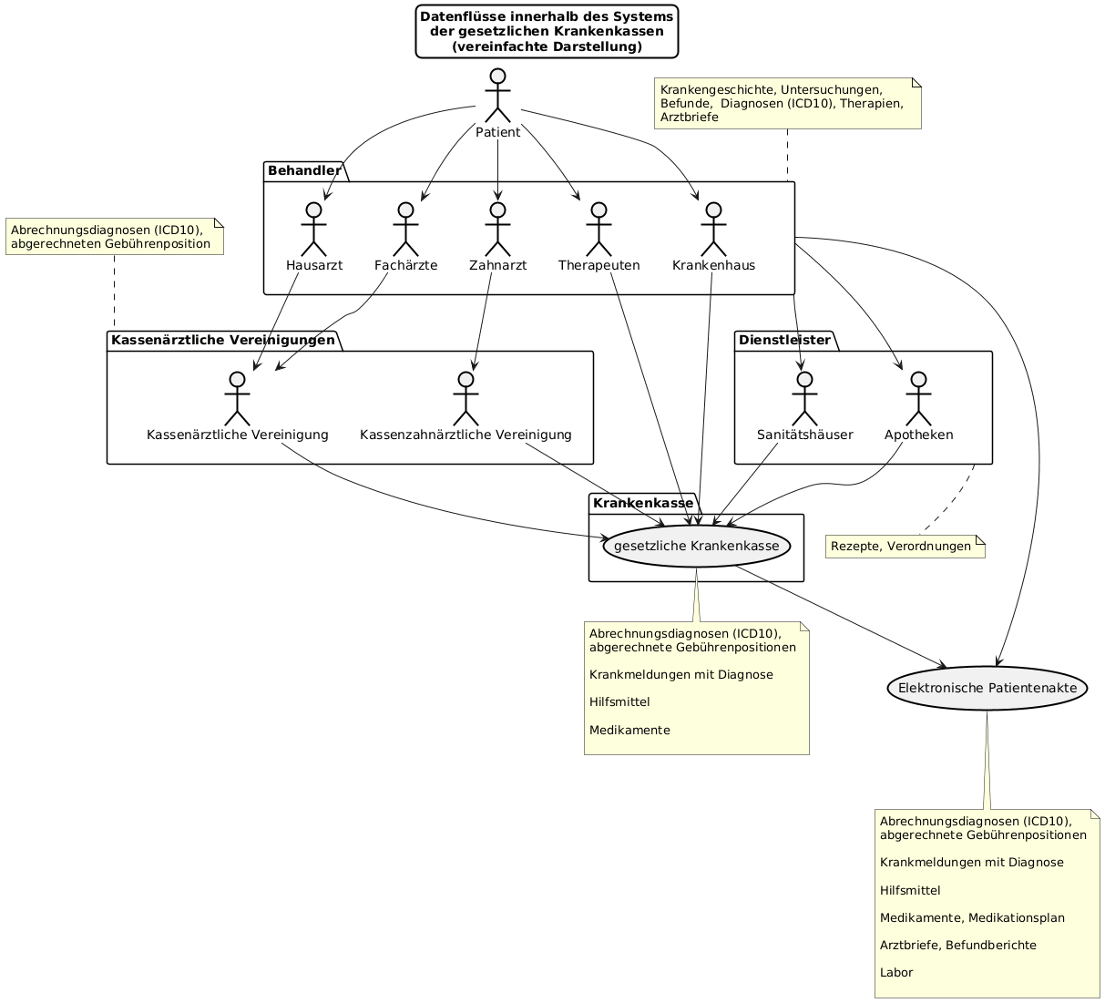
Die folgenden Grafik zeigt vereinfacht, wo im System der gesetzlichen Krankenkassen Daten fließen.
Die folgende Abschnitte zeigen die verschiedenen Stellen und listet die Möglichkeiten zur Korrektur auf.
Arzt / Facharzt / Krankenhäuser
Gespeicherte Daten
- Diagnosen, Befunde, Laborergebnisse, Behandlungsverläufe
- Arztbriefe, Überweisungen, Therapieempfehlungen
Möglichkeiten zur Korrektur
In einer Veröffentlichung des Unabhängiges Landeszentrum für Datenschutz Schleswig-Holstein heißt es in Kapitel 4.5.3:
Betroffene Personen haben das Recht, von den Verantwortlichen (und dazu gehören auch Arztpraxen) unverzüglich die Berichtigung sie betreffender unrichtiger personenbezogener Daten zu verlangen. So steht es in der DatenschutzGrundverordnung. Die Daten müssen jedoch objektiv und nachweislich unrichtig sein. Dies ist z. B. der Fall, wenn Stammdaten wie der Name, die Anschrift oder das Geburtsdatum falsch wiedergegeben werden oder Angaben zu Vorbehandlungszeiten falsch sind.
Anders ist es hingegen, wenn persönliche Wahrnehmungen, Einschätzungen, Wertungen – und hierzu gehören auch Diagnosen – der Ärztinnen und Ärzte bestritten werden. Selbst wenn eine Ärztin oder ein Arzt eine falsche Diagnose stellt, so können und müssen diese Daten in der Patientendokumentation verbleiben. Es besteht die Pflicht zur vollständigen Dokumentation der ärztlichen Behandlung. Alle Entscheidungen, auch falsche Entscheidungen, müssen dokumentiert werden, damit diese für die betroffenen Personen nachvollziehbar und nachprüfbar sind und bleiben. Die betroffenen Patientinnen und
Patienten haben in diesem Fall jedoch unter Umständen ein Recht auf Einschränkung der Verarbeitung der bestrittenen Daten und die Möglichkeit zur Gegendarstellung.
§ 630f BGB (1) […] 2 Berichtigungen und Änderungen von Eintragungen in der Patientenakte sind nur zulässig, wenn neben dem ursprünglichen Inhalt erkennbar bleibt, wann sie vorgenommen worden sind. 3 Dies ist auch für elektronisch geführte Patientenakten sicherzustellen.
Die Möglichkeiten zur Korrektur von Diagnosen sind somit beschränkt. Realistische Chancen bestehen nur, sofern der jeweilige Arzt bereit ist, die Diagnose zu ändern.
Der Arzt kann bestätigen, dass sich die Diagnose im weiteren Behandlungsverlauf als nicht zutreffend herausgestellt hat. Diese Bestätigung kann der Patientenakte hinzugefügt werden oder als Stellungnahme verfasst werden.
Beispiele, wie eine solche Stellungnahme aussehen kann, findet ihr z.B. auf dieser Webseite.
Kassenärztliche/Kassenzahnärztliche Vereinigung (KV/KZV)
Gespeicherte Daten
- Abrechnungsdaten der Vertragsärzte (ICD-Codes, Leistungszeiträume)
Möglichkeiten zur Korrektur
Die Kassenärztlichen Vereinigungen verweisen auf die Krankenkasse oder auf die Ärzte.
Krankenkasse
Gespeicherte Daten
- Diagnosen, Befunde, Laborergebnisse, Behandlungsverläufe
- Arztbriefe, Überweisungen, Therapieempfehlungen
Möglichkeiten zur Korrektur
Auf Antrag der Versicherten haben die Krankenkassen […] Diagnosedaten, die ihnen […] übermittelt wurden und deren Unrichtigkeit durch einen ärztlichen Nachweis belegt wird, in berichtigter Form […] zu verwenden
Für die Korrektur ist ein Antrag bei der Krankenkasse inkl. einem ärztlichen Nachweis über die Unrichtigkeit der Diagnose notwendig. Der ärztliche Nachweis ist in der Regel durch den Leistungserbringer (Arzt, Krankenhaus, …) auszustellen, der die ursprüngliche Diagnose gestellt und abgerechnet hat.
Einige Krankenkassen haben hierfür bereits Formulare.
Elektronische Patientenakte (ePA)
Gespeicherte Daten
- Diagnosen, Arztbriefe, Befunde, Medikationspläne
- Dokumente verschiedener Einrichtungen
- Abrechnungsdaten der Vertragsärzte
Dokumente in der ePA können vom Benutzer gelöscht werden. Sie verbleiben aber in den Patientenakten der Ärzte oder der Krankenhäuser. Ein Löschen verhindert nur, dass neue Ärzte auf die Dokumente Zugriff erhalten.
Die Diagnosen in den Abrechnungsdaten sind über die Krankenkasse zu korrigieren.
